Linee guida ERC 2021 - Post-rianimazione
  Le Linee guida ERC 2021 pubblicate recentemente su Resuscitation a proposito dei trattamenti post-rianimazione (post-resuscitation care) contengono un ampio aggiornamento rispetto alle indicazioni del 2015.
  Le nuove linee guida europee per la rianimazione cardiopolmonare
  Le Linee guida ERC 2021 sui trattamenti post-rianimazione contengono un ampio aggiornamento rispetto alle indicazioni del 2015. Gli argomenti trattati comprendono la sindrome post-arresto cardiaco, il controllo dell'ossigenazione e della ventilazione, emodinamica, riperfusione coronarica gestione mirata della temperatura, controllo delle crisi, prognosi, riabilitazione ed esiti a lungo termine.
  Nel 2015 l'European Resuscitation Council (ERC) e la European Society of Intensive Care Medicine (ESICM) hanno collaborato per produrre le loro prime linee guida comuni per l'assistenza post-rianimazione, che sono state co-pubblicate sulla rivista Resuscitation and Intensive Care Medicine.
  Le novità più importanti contenute nelle Linee guida ERC 2021 a proposito dei trattamenti post-rianimazione riguardano:
  
    - 
      coronarografia: nei pazienti con ROSC dopo OHCA senza sopraslivellamento del tratto ST sull'ECG, bisogna considerare una valutazione urgente del laboratorio di cateterizzazione cardiaca se c'è un'alta probabilità stimata di occlusione coronarica acuta (es. pazienti con instabilità emodinamica e/o elettrica);
    
 
    - 
      pressione arteriosa: evitare l'ipotensione (<65 mmHg) + raggiungere una pressione arteriosa media tale da ottenere una produzione adeguata di urina (>0,5 ml kg-1 h-1) e lattati normali o in diminuzione;
    
 
    - 
      convulsioni: per trattare le convulsioni dopo un arresto cardiaco, si suggerisce levetiracetam o valproato di sodio come antiepilettici di prima linea, oltre ai farmaci sedativi;
    
 
    - 
      controllo della temperatura: si raccomanda TTM (target temperature management) per gli adulti dopo OHCA o IHCA (con qualsiasi ritmo iniziale) che rimangono non responsivi dopo il ROSC + mantenere la temperatura target a un valore costante tra 32 °C e 36 °C per almeno 24 ore + evitare la febbre (>37,7 C) per almeno 72 h dopo il ROSC in pazienti che rimangono in coma;
    
 
    - 
      gestione generale in terapia intensiva del paziente ACC post-ROSC:
      
        - usare sedativi e oppioidi a breve durata d'azione;
        
 
        - evitare l'uso di routine di curari nei pazienti sottoposti a TTM, ma può essere considerato in caso di gravi brividi durante TTM;
        
 
        - somministrare di routine profilassi dell'ulcera da stress;
        
 
        - raggiungere una glicemia di 7,8-10 mmol/l (140-180 mg/dl) usando un'infusione di insulina se necessario; evitare l'ipoglicemia (<4.0 mmol/l o <70 mg/dl);
        
 
        - iniziare la nutrizione enterale a bassi dosaggi (trofica) durante la TTM e aumentare dopo il riscaldamento se indicato. Se la temperatura target della TTM è 36 °C, i dosaggi di nutrizione enterale possono essere aumentati presto durante la TTM;
        
 
        - si sconsiglia l'uso routinario di profilassi antibiotica.
        
 
      
     
    - 
      prognosi: in un paziente comatoso con M ≤3 a ≥72 h dal ROSC, in assenza di fattori confondenti, è probabile un esito poco soddisfacente quando sono presenti due o più dei seguenti predittori: assenza di riflessi pupillari e corneali a ≥72 ore, onda N20 SSEP bilateralmente assente a >24 ore, EEG altamente maligno a >24 h,  NSE >60 mg/l a 48 h e/o 72 h, mioclono  ≤72 h,  o una diffusa ed estesa lesione anossica al cervello vista con CT/MRI;
    
 
    - 
      riabilitazione: eseguire valutazioni funzionali dei danni fisici e cognitivi/psicologici prima della dimissione dall'ospedale per identificare le prime esigenze di riabilitazione precoce e indirizzare alla riabilitazione se necessario + organizzare il follow-up per tutti i sopravvissuti all'arresto cardiaco entro 3 mesi dalla dimissione dall'ospedale, tra cui: screening per problemi cognitivi, screening dei problemi emotivi e dell'affaticamento, supporto ai sopravvissuti e ai membri della famiglia.
    
 
  
  
  
  credit: ERC
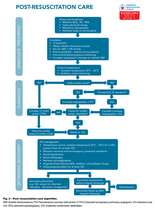
  Sempre post-ROSC:
  
    - SpO2 94-98%
    
 
    - pressione sanguigna sistolica >100 mmHg
    
 
    - capnografia
    
 
    - ECG a 12 derivazioni
    
 
    - misurazione della pressione arteriosa
    
 
    - gestione della temperatura
    
 
  
 
  Diagnostica nel dipartimento di emergenza in base al ROSC:
  
    - eziologia cardiaca altamente probabile + sopraslivellamento ST: coronarografia di emergenza;
    
 
    - eziologia cardiaca altamente probabile senza sopraslivellamento ST: considerare la coronarografia di emergenza;
    
 
    - genesi cardiaca improbabile: considerare CCT +/- CT torace (embolia polmonare?).
    
 
  
  
  
  credit: ERC
  
    Le Linee guida ERC 2021 sono scaricabili qui: New ERC Guidelines.
    La traduzione in italiano non è al momento disponibile. IRC (Italian Resuscitation Council) sta provvedendo alla traduzione e all’adattamento della versione italiana delle linee guida, che sarà disponibile sul sito web ircouncil.it.
    Su esanum è disponibile un breve riassunto delle novità più importanti:
  
  
  
  Fonti: Nolan JP, Sandroni C, Böttiger BW, Cariou A, Cronberg T, Friberg H, Genbrugge C, Haywood K, Lilja G, Moulaert VRM, Nikolaou N, Mariero Olasveengen T, Skrifvars MB, Taccone F, Soar J. European Resuscitation Council and European Society of Intensive Care Medicine Guidelines 2021: Post-resuscitation care. Resuscitation. 2021 Apr;161:220-269. doi: 10.1016/j.resuscitation.2021.02.012. Epub 2021 Mar 24. PMID: 33773827.
  Fandler M. Neue Reanimationsleitlinien 2021 (ERC) Zusammenfassung. Nerdfallmedizin.de. 25/03/2021